Direktlink
  • Conrad
  • Mein Konto

    Anmelden / Registrieren

  • Einkaufswagen

  • Aktuelle Angebote, Aktionen & Top-Deals – Jetzt entdecken → Aktuelle Angebote, Deals & Aktionen →
  • Service & Infos

    Vorteile & Inspiration

    • → Langzeit-Garantie

    • → Geschenkkarte

    • → Download Center

    • → Newsletter

    Wissen & Aktuelles

    • → Innovation News

    • → Ratgeber

    • → Conrad Blog

    • → Aktuelles

    • → Kataloge


  • Angebote

    Sparen & Angebote

    • → Aktionen

    • → SALE %

    • → Outlet

    Clever Einkaufen

    • → Haushaltsbedarf

    • → Refurbished

    • → Alle Gutscheine


    Marken im Fokus

    Logo zu Sony
    Logo zu Philips
    Logo zu Apple
    Logo zu Makita
    Logo zu Samsung
    Logo zu VOLTCRAFT

  • Unsere Produkte
  • Mein Konto
  • Merkliste
  • Abmelden
Conrad
  1. Start
  2. Ratgeber
  3. Industrie 4.0
  4. Elektronik Bauteile
  5. LM386

LM386 » Aufbau, Funktion und Schaltung des Audioverstärker-ICs anschaulich erklärt

Veröffentlicht: 23.09.2024  |  Lesedauer: 6 Minuten

In der Elektronik ist es oft erforderlich, ein Ton- bzw. Audiosignal so zu verstärken, damit es über einen Lautsprecher gut zu hören ist.

Das ist für Elektronik-Fachleute normalerweise überhaupt kein Problem, denn es gibt die unterschiedlichsten Audioverstärker als Fertiggeräte oder auch als Bausatz.

Etwas kniffliger wird die Sache, wenn die Platzverhältnisse beengt sind und der Energiebedarf nicht zu hoch sein soll, weil der Verstärker für ein mobiles Gerät oder zum Anschluss an einen MP3 Player verwendet werden soll. 

In diesem Fall hat sich das Miniverstärker-IC LM386 bestens bewährt.

Warum das so ist, wie der IC aufgebaut ist und wie die externe Beschaltung aussehen kann, erklären wir Ihnen sehr gerne. 

Das Bild zeigt einen Audioverstärker LM386, der als SMD-Bauteil auf einer Steuerplatine für einen Laufroboter montiert wurde.
  • Welche Eigenschaften zeichnen den LM386 Verstärker aus?

  • Wie ist der Audioverstärker-IC LM386 aufgebaut?

  • Wie funktioniert der Audioverstärker-IC LM386?

  • Wie wird der Audioverstärker-IC LM386 angeschlossen?

  • Kann der Schaltkreis LM386 im Unterricht genutzt werden?



Welche Eigenschaften zeichnen den LM386 Verstärker aus?

Wie bereits eingangs erwähnt, handelt es sich bei dem Audioverstärker LM386 um einen kompakten integrierten Schaltkreis (IC für Integrated Circuit). Neben dem geringen Platzbedarf zeichnet sich der Low Power Amplifier (Amp) auch noch durch einen sehr niedrigen Strombedarf aus. Für mobile Geräte mit Batterieversorgung ist dies ein nicht zu unterschätzender Vorteil. Durch den cleveren internen Aufbau sind nur wenige Bauteile für die Außenbeschaltung (External Components) erforderlich. Hinzu kommt, dass sowohl die Ausgangsleistung als auch der Klirrfaktor (das Maß der Verzerrung) überraschend gut sind und die Bandbreite der Versorgungsspannung recht hoch ausfällt. Den Audioverstärker gibt es in unterschiedlichen Varianten und Bauformen.

In unserer Beispieltabelle haben wir baugleiche ICs von Texas Instruments mit einem DIP-8 Gehäuse miteinander verglichen.

LM386 Vergleichstabelle

TypLeistungVersorgungsspannung
LM386N-1325 mW4 – 12 V max. 15 V DC
LM386N-3700 mW4 – 12 V max. 12 V DC
LM386N-4700 mW4 – 12 V max. 18 V DC
Das Bild zeigt ein LM386 mit DIP-8 Gehäuse. In dieser Bauform ist das Bauteil ideal für den Einsatz mit Steckplatinen geeignet.

ICs mit Bauformen zur Oberflächen-Montage (SMD), können je nach Hersteller und Variante leicht abweichende technische Daten haben.  

Unabhängig davon sind alle Audioverstärker vom Typ LM386 recht robust aufgebaut. Dadurch kann die äußere Beschaltung zu Schulungszwecken vielfältig variiert werden ohne dass das Bauteil dabei Schaden nimmt. Vorausgesetzt, der Chip wird innerhalb der im Datenblatt angegebenen elektrischen Parameter betrieben.



Wie ist der Audioverstärker-IC LM386 aufgebaut?

Pin-Belegung

Das Bild zeigt die Belegung der acht pins beim LM386.

Der innere Aufbau des LM 386 Amplifier erinnert sehr stark an einen Komparator. Den Aufbau und die Funktion eines Komparators haben wir in unserem Ratgeber zum LM393 bereits ausführlich beschrieben.

Ebenso wie der Komparator, hat auch der Audioverstärker LM386 zwei Eingänge. Beim invertierten Eingang (-INPUT) an PIN 2 wird das Ausgangssignal am PIN 5 (OUTPUT) um 180° phasengedreht zum Eingangssignal ausgegeben. Am nicht invertierten Eingang (+INPUT) an PIN 3 ist das Signal an PIN 5 (OUTPUT) nicht phasengedreht.


Interner Aufbau

In der Funktion als Audioverstärker wird lediglich einer der beiden Eingänge genutzt. Demzufolge handelt es sich um einen Mono-Verstärker. Soll ein Stereo-Verstärker aufgebaut werden, müssen zwei ICs (IC für Integrated Circuit) vom Typ LM386 zum Einsatz kommen. Da in der Endstufe zwei Transistoren in Push-Pull-Anordnung zusammen mit zwei Dioden in Serienschaltung arbeiten, sprechen Fachleute von einem Verstärker der Klasse AB.

Durch die Außenbeschaltung der GAIN-Control an Pin 1 und Pin 8 wird der Verstärkungsfaktor im Bereich von 20 bis 200 definiert. 

Der Anschluss BAYPASS an Pin 7 kann genutzt werden, um die elektrische Stabilität der Schaltung zu erhöhen, indem die Schwingneigung reduziert wird.

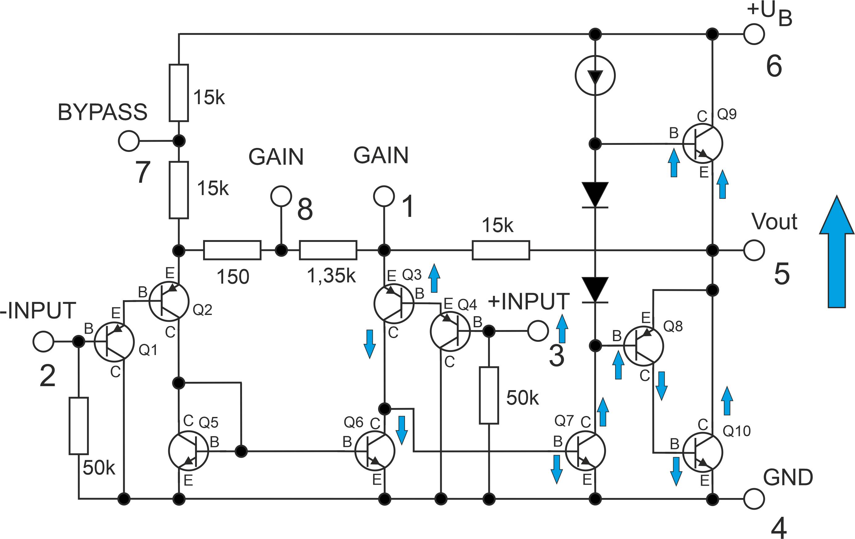
Das Bild zeigt die wichtigsten Beuteile der inneren Beschaltung des LM386.


Wie funktioniert der Audioverstärker-IC LM386?

Um die Funktion des LM386 richtig verstehen zu können, sollten Sie mit den Schalt- bzw. Steuerfunktionen eines Transistors vertraut sein. In unserem Ratgeber zum Transistor BC547 haben wir diese Funktionen ausführlich beschrieben.

Das Bild zeigt die innere Beschaltung des LM386, wobei die jeweiligen Schaltstufen farbig hervorgehoben wurden.

Die Transistoren Q1 und Q2 (Gelb hinterlegt) dienen als Eingangsstufe für den invertierten Eingang (-INPUT). Die Transistoren Q3 und Q4 (Grün hinterlegt) sind für den nicht invertierten Eingang (+INPUT) zuständig. 

Die beiden Transistoren Q5 und Q6 (Violett hinterlegt) arbeiten als Stromspiegel. Das bedeutet, der Kollektor/Emitter-Strom durch Q6 ist automatisch immer genauso hoch wie der Kollektor/Emitter-Strom durch Q5.

Der Transistor Q7 (Blau hinterlegt) dient als Treiber für die Endstufen-Transistoren Q9 und Q10 (Rot hinterlegt). Aufgrund der Spannungsversorgung mit UB und GND, sind beide Transistoren NPN-Typen. 

Die Endstufen-Transistoren müssen wechselseitig leiten und sperren. Das bedeutet, wenn der Transistor Q9 leitet, muss der Transistor Q10 sperren. In diesem Fall liegt die Betriebsspannung am Ausgang an. Wenn der Transistor Q9 sperrt, muss der Transistor Q10 leiten und den Ausgang auf GND-Potential schalten. Fachleute sprechen dann von einem Gegentaktbetrieb. Damit die Schaltung so wie beschrieben funktioniert, muss das Ansteuersignal des Transistors Q10 um 180° in der Phase gedreht werden. Diese Aufgabe übernimmt der Transistor Q8.


Signalverlauf bei unterschiedlichen Ansteuerungen 

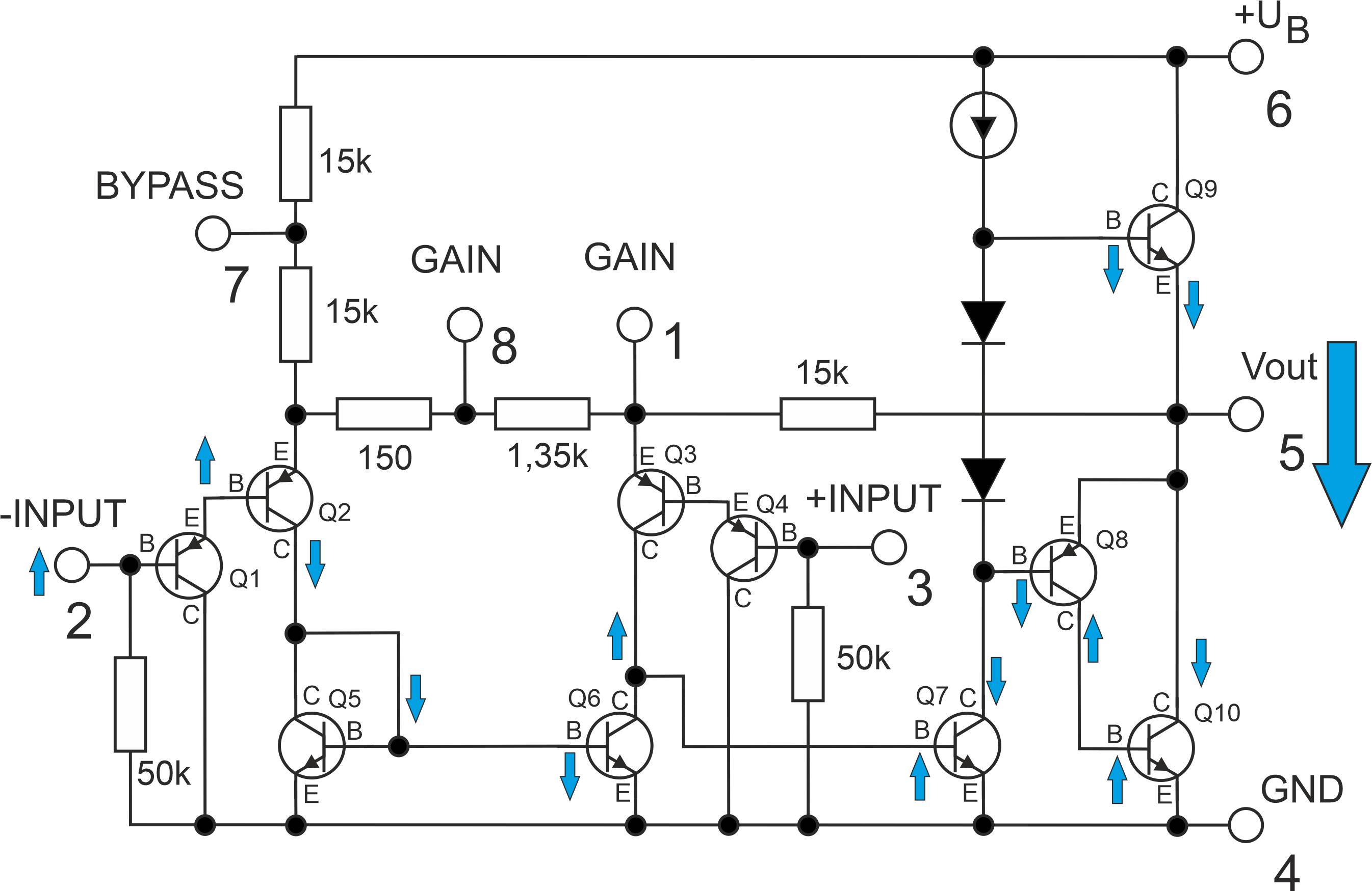
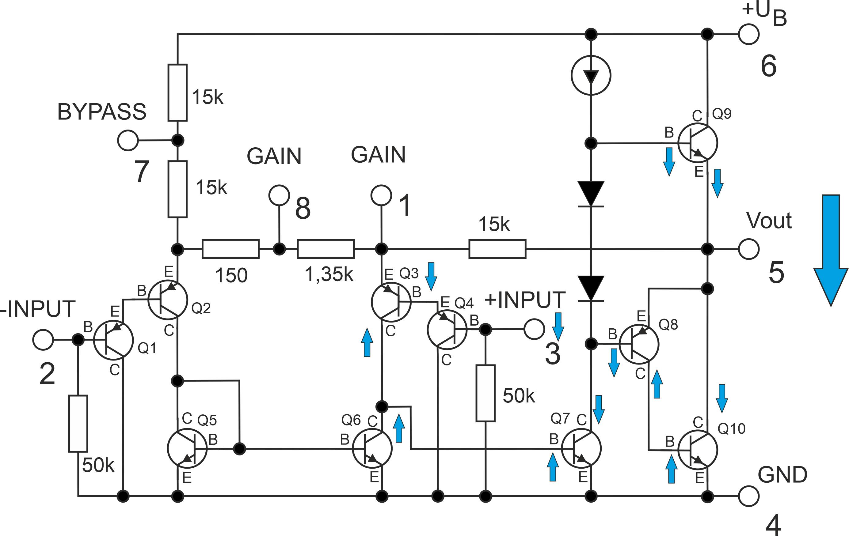
Wenn die Eingänge nicht angesteuert werden, liegt am Ausgang eine Spannung an, die der halben Betriebsspannung UB entspricht. In den beigefügten Skizzen haben wir die Spannungsänderungen mit blauen Pfeilen dargestellt. Durch Anklicken werden die Skizzen groß dargestellt.

Spannungsanstieg am invertierten
Eingang des LM386

Das Bild zeigt die unterschiedlichen Spannungsverläufe innerhalb des LM386 bei einem positiven Ansteuersignal am invertierten Eingang

Ein Spannungsanstieg am invertierten Eingang des LM386 hat einen Spannungsrückgang am Ausgang des ICs zu Folge.

Spannungsrückgang am invertierten
Eingang des LM386

Das Bild zeigt die unterschiedlichen Spannungsverläufe innerhalb des LM386 bei einem negativen Ansteuersignal am invertierten Eingang

Ein Spannungsrückgang am invertierten Eingang des LM386 hat einen Spannungsanstieg am Ausgang des ICs zu Folge.

Spannungsanstieg am nicht invertierten
Eingang des LM386

Das Bild zeigt die unterschiedlichen Spannungsverläufe innerhalb des LM386 bei einem positiven Ansteuersignal am nicht invertierten Eingang

Ein Spannungsanstieg am invertierten Eingang des LM386 hat einen Spannungsanstieg am Ausgang des ICs zu Folge.

Spannungsrückgang am nicht invertierten
Eingang des LM386

Das Bild zeigt die unterschiedlichen Spannungsverläufe innerhalb des LM386 bei einem negativen Ansteuersignal am nicht invertierten Eingang

Ein Spannungsrückgang am nicht invertierten Eingang des LM386 hat einen Spannungsrückgang am Ausgang des ICs zu Folge.



Wie wird der Audioverstärker-IC LM386 angeschlossen?

Die Anschlussbelegung richtet sich in erster Linie danach, welche Aufgaben der IC LM386 übernehmen soll. Fachleute sprechen in diesem Fall von Anwendungen oder auch Applications. Die vier nachfolgend gezeigten Anschlussbeispiele zeigen den typischen Anschluss als Audioverstärker. Mit dem 10k Potentiometer (Poti) am Eingang kann die Lautstärke zwischen Min. und Max eingestellt werden. Damit der Gleichspannungswert am Ausgang (OUTPUT an Pin 5) nicht zum Lautsprecher (SP) übertragen wird, ist zur Entkopplung ein Kondensator (Elektrolytkondensator oder Elko) mit 250 µF erforderlich. Bei einer Betriebsspannung von 12V sind Kondensatoren mit einer Spannungsfestigkeit von 16V durchaus ausreichend. Der Lautsprecher (Speaker) sollte eine Impedanz von 4 oder 8 Ohm aufweisen. 

LM386 mit Verstärkungsfaktor 20

Das Bild zeigt die äußere Beschaltung eines LM386 mit Verstärkungsfaktor 20

Der Audioverstärker kann mit einer minimalen Außenbeschaltung betrieben werden. Die Anschlüsse GAIN und BAYPASS bleiben in diesem Fall unbenutzt. Der Verstärkungsfaktor liegt bei dieser Außenbeschaltung bei 20.


LM386 mit Verstärkungsfaktor 50

Das Bild zeigt die äußere Beschaltung eines LM386 mit Verstärkungsfaktor 50

Wird ein höherer Verstärkungsfaktor gewünscht, wird zwischen den Anschlüssen GAIN an Pin 1 und 8 ein RC-Glied* geschaltet. Um Schwingungsneigungen zu dämpfen, kann am Pin 7 ein Kondensator gegen Masse geschaltet werden.


LM386 mit Verstärkungsfaktor 200

Das Bild zeigt die äußere Beschaltung eines LM386 mit Verstärkungsfaktor 200

Um den maximalen Verstärkungsfaktor nutzen zu können, ist es ausreichend, die Pins 1 und 8 mit einem Kondensator zu verbinden. Der Bypass-Kondensator an Pin 7 sollte in diesem Fall eine Kapazität von ca. 10µF aufweisen.


LM386 mit Bass Anhebung

Das Bild zeigt die äußere Beschaltung eines LM386 mit Bass-Verstärkungsfunktion

Um die schlechte Bass Wiedergabe von kleinen Lautsprechern zu kompensieren, kann die Verstärkung von tiefen Frequenzen erhöht werden. Dazu wird ein Teil des Signals am Ausgang über ein RC-Glied* auf Pin 1 zurück gekoppelt.


Anschluss als Rechteck-Oszillator

Das Bild zeigt die äußere Beschaltung eines LM386 als Rechteck-Oszillator

Im Gegensatz zur Schaltung als Audioverstärker, werden bei der Schaltung als Oszillator beide Eingänge genutzt. Über Widerstände (30k und 10k) wird ein Teil des Ausgangssignals auf die Eingänge zurück gekoppelt.
Die Schwingfrequenz liegt bei der gezeigten Schaltungsauslegung bei ca. 1000 Hz (1 kHz). Durch den Einsatz von Bauteilen mit abweichenden elektrischen Werten lässt sich die Schwingfrequenz recht einfach beeinflussen.

*Ein RC-Glied ist eine Kombination aus einem Widerstand (Resistor) und einem Kondensator (Capacitor).



Kann der Schaltkreis LM386 im Unterricht genutzt werden?

Diese Frage lässt sich definitiv mit einem „Ja“ beantworten. Besonders dann, wenn der IC in der Bauform mit DIP-Gehäuse genutzt wird. Denn dann kann das 8polige Bauteil sehr leicht in einer Steckplatine genutzt werden.

Aufgrund des geringen Strombedarfs ist selbst eine lang andauernde Versorgung mit Batterien kein Thema. Hinzu kommt, dass für den Aufbau der unterschiedlichsten Schaltungen nur sehr wenige externe Bauteile erforderlich sind.

Da das Bauteil sehr robust ist, können Lernende die unterschiedlichsten Schaltungsänderungen in ihren DIY Projekten ausprobieren ohne dabei den IC zu zerstören. Und sollte es doch passieren, ist es bei dem Preis kein Thema, weitere Exemplare vorrätig zu haben.

Das Bild zeigt Lernende, die unter Anleitung eines Lehrers Messungen durchführen

Um die Batterie bei Nichtgebrauch zu schonen, macht es Sinn, einen Schalter zu verwenden. Um den Schaltzustand erkennen zu können, kann dann zwischen Pin 6 und Masse (Ground) eine Low Current LED geschaltet werden. Selbstverständlich muss in Serie zur LED ein Vorwiderstand geschaltet werden. Welchen Widerstandswert der Vorwiderstand aufweisen muss, damit die LED keinen Schaden nimmt, haben wir in unserem Ratgeber zur Vorwiderstandsberechnung genau erklärt. Wer noch Fragen zu den farbigen Ringen auf den Widerständen hat, findet in unserem Ratgeber zum Widerstands Farbcode alle notwendigen Informationen.

  • Kostenlose Lieferung ab € 69.–

  • Über 1.5 Millionen Produkte

  • Über 6'000 Marken

  • Newsletter abonnieren

Services

Services

  • Angebotsservice

  • SourcingPlus

  • Garantie und Reparatur

  • Geschenkkarte

  • Project Business

  • Business PLUS+

  • E-Procurement

  • ProcurePlus

  • Alle Services


Über Conrad

Über Conrad

  • Unternehmen

  • Conrad Marken

  • Pressemitteilungen

  • Qualität

  • Nachhaltigkeit

  • Rechtliches

  • Vulnerability Disclosure Program

  • Karriere


Conrad erleben

Conrad erleben

  • Innovation News

  • Kataloge

  • Branchenlösungen

  • Ratgeber

  • Blog

  • Markenshop


Für Bildungseinrichtungen

Für Bildungseinrichtungen

  • Alles für Ihre Bildungseinrichtung


Aktuelle Angebote

Aktuelle Angebote

  • ★ Zur Übersicht

  • 🎁 Geschenkideen

  • % Technik-SALE

  • % Conrad Outlet

  • % Alle Conrad Gutscheine

  • Monatsempfehlungen


Hilfe

Hilfe

  • FAQ-Hilfecenter

  • Kontakformular


Newsletter abonnieren

Zum Newsletter anmelden und Gutschein sichern! (Diese Einwilligung kann jederzeit widerrufen werden.)

Zum Newsletter anmelden und immer up-to-date bleiben! (Diese Einwilligung kann jederzeit widerrufen werden.)

Bitte geben Sie eine gültige E-Mail-Adresse ein!

Zahlarten
  • Zahlungsart Rechnung
  • Zahlungsart PayPal
  • Zahlungsart Kreditkarte
  • Zahlungsart Bankeinzug
Alle Zahlarten
Social Media
Kontakt

FAQ - Hilfeseiten

Tel.: 050 20 40 40

Mo. - Do.: 08:00 - 16:00 Uhr
Fr.: 08:00 - 13:00 Uhr
(außer an gesetzlichen Feiertagen)

Kontakt

FAQ - Hilfeseiten
Kontaktformular

*Alle Preisangaben sind exkl. MwSt. und zzgl. Versandkosten.

*Alle Preisangaben sind inkl. MwSt. und zzgl. Versandkosten.

  • Datenschutz

  • Sichere Zahlungsmittel

  • SSL-Verschlüsselung

  • Verified by Visa & Mastercard Secure Code

  • Goldfarbenes Gütesiegel mit der Aufschrift „Trustmark Austria“ und dem Logo des Handelsverbands.
  • Sieben Qualitäts- und Vertrauenssiegel für E-Commerce und Handel, darunter österreichische und europäische Zertifikate.
  • Grünes Logo in Briefmarkenform mit Blatt und Posthorn, Text „CO₂ neutral zugestellt – CO₂-frei bis 2030“, symbolisiert klimafreundliche Postzustellung.
  • AGB

  • Impressum

  • Datenschutz

  • Widerruf

Produktvergleich
Merkliste